chatgpt无障碍使用手册!!!!你应该要了解!!!
先让我们看一下chatgpt相关的几个精准搜索指令:(利用手册里面的各种不用账号、不用登录、不用科学上网、不限时长,纯免费打开即用的chatgpt镜像站生成的,看完后您也可以轻松做各种文字方面的事情)
传送门: ChatGPT国内版
: GPT4.0
成品GPT账号获取:https://www.chatgptzh.top/
1.生成动态图片指令:(比如生成图片会飞的狗)

2.计算相关指令:(比如6kw一小时多少度电)

3.小说创作指令:(比如创作《上天又入地》小说)

chatgpt无障碍使用珍藏手册》是本人呕心沥血制作,原创共15万字!无论您是高端的技术人员或者很了解chatgpt,亦或是刚接触chatgpt的小白,这本手册可能都很适合您!手册用的是字节跳动官方旗下的“飞书”在线文档建立的,所以大家请把心放到肚子里,资料保证真实有效,而且毫无夸大成分。整体目录详情如下:

整体目录排版方式清晰、美观,方便大家更容易找到相关内容,目录排版方式如下:(截图)

整体手册主要内容是涵盖以下七大部分:

二:chatgpt镜像站推荐
所谓的“镜像站”也有人说成“代理站”,其实意思都差不多,指的并非是chatgpt官网,而是接的chatgpt官网接口生成的站。这里镜像站来源于互联网的整合,接口接的都是chatgpt官方的,所以和chatgpt官方一致。你再也不用花几十块钱买别人的账号或者花上百元包月使用别人的chatgpt接口搭建的网站了,免费使用不舒服吗?
承诺:不用注册账号、不用登录、不用科学上网、不用花钱(纯免费),不限制次数,里面的这些镜像站随意选择一个你喜欢的打开即用。

三:chatgpt所能解决的问题

这节可以忽略不计,只是让第一次接触chatgpt的朋友能有所了解chatgpt可以用来做很多很多事。
四:chagtgpt官网注册步骤
放着上面不用注册账号、不用登录、不用科学上网、不用花钱(纯免费),不限制次数畅玩的镜像站不用,非要自己花钱注册和使用chatpgt官网的“金主”也不用担心,你不用去花钱买别人的注册教程了,手册里自带教程。

这里还是强烈建议大家不要自己注册官网,就用手册里面的镜像站就可以了!
五:chatgpt搜索指令大全
为了让更多的朋友能更好的通过chatgpt来获得自己想要的答案,这里原创了相关的搜索指令,供大家免费使用。同时,还将不定期的对搜索指令进行增加和完善。
承诺:所有的搜索指令都是我自己写的,同时经过实操后展现出来的,因为我本身就是从事了10多年的搜索引擎算法,所以根本无需像其他人一样直接复制国外人的指令。大家请配合使用,不断完善中,永远不收费!

别人从网上抄袭过来的各种指令卖了几十元上百的,我这里免费给你用?
六:chatgpt变现创业项目及教程
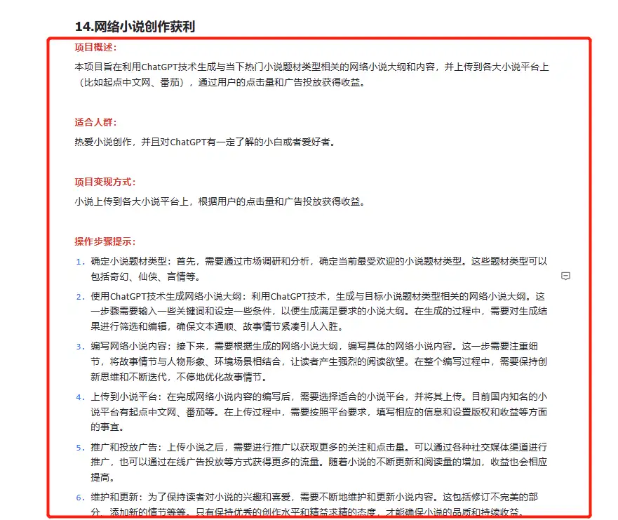
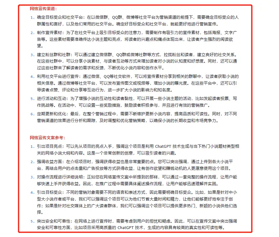
这里面展示的各种利用chatgpt进行变现的教程都是实操后整体操作步骤完整展示的,免费查看、免费使用,更有58个变现和创业项目(包括项目名称、项目概述、适合人群、项目变现方式、操作步骤提示、网络宣传渠道、网络宣传文案参考、扩展思路、注意事项、chatgpt指令参考(截图)等十个方面多进行阐述。)不仅给你利用chatgpt的变现项目思维,更能给你变现、推广的灵感!

这里我将58个变现和创业项目中的第十四个项目《网络小说创作获利》拿出来做完整的展示(其余项目也是一样按照这个类型撰写的》







我们都知道别人卖一种变现课程动辄就99元、199元,我这么多原创的变现和创业项目,从项目名称、项目概述、适合人群、项目变现方式、操作步骤提示、网络宣传渠道、网络宣传文案、扩展思路、注意事项、每个项目都含chatgpt指令参考(截图)共10个方面来阐述,关键还是原创的!
七:其他实用AI工具推荐
直接将目前大家可能用到的AI工具也放在手册里面了,方便大家去使用,没有什么技术含量,就是单纯的方便大家用。







